Fikspunktiterasjoner og konvergensorden#

TMA4400 Matematikk 1: Kalkulus og lineær algebra

Dato: 13. oktober 2025

Fikspunktiterasjoner#

Tidligere har vi sett at \(x_0\) er et fikspunkt til funksjonen \(f(x)\) dersom

\[ f(x_0)=x_0, \]

og at vi kan finne dette fikspunktet ved å studere følgen \(\{a_n\}_{n=0}^{\infty}\subseteq \mathbb{R}\) gitt rekursivt som

\[ a_{n+1}=f(a_n),\qquad\text{med initialverdien $a_0$.} \]

Vi skal nå studere fikspunktiterasjoner ytterligere.

Eksempel#

Vi husker at \(x = \sqrt 2\) er et fikspunkt for funksjonen

\[ f(x)=\frac{1}{2}\left(x+\frac{2}{x}\right) \]

Dette fulgte fra observasjonen

\[ x^2 = 2 \quad \Longleftrightarrow \quad x = \frac 1 2 \left(x + \frac 2 x \right). \]

Men vi har også

\[ x^2 = 2 \quad \Longleftrightarrow \quad x = \frac 2 x. \]

Altså er \(x = \sqrt 2\) også et fikspunkt for funksjonen

\[ g(x) = \frac 2 x. \]

La oss se nærmere på følgene

\[ a_{n+1} = f(a_n) \text{, med initialverdi } a_0 = 9\]

og

\[ b_{n+1} = g(b_n) \text{, med initialverdi } b_0 = 9.\]

Under finner dere python-kode for å prøve og å visualisere dette. Prøv gjerne med ulike initialverdier.

Den første kode-snutten implementerer en generell fikspunktiterasjon med hensyn til en gitt funksjon og initialverdi.

import numpy as np

# generisk iterativ fikspunktmetode
def fikspunkt(funksjon, initialverdi, toleranse = 1.0E-8, N = 500):
    følge = [initialverdi] 
    while True:
        følge.append(funksjon(følge[-1]))  # legg til funksjonsverdi av det som var sist i følgen
        if len(følge) == N: # vi avbryter etter N steg uansett
            print("Fant ikke fikspunkt for gitt startverdi Returnerer nåværende verdier.")
            return(følge)
        if abs(følge[-1]-følge[-2]) < toleranse: #abstand mellom de siste to er mindre enn toleranse
            return(følge)

Den neste kode-snutten lager en grafisk illustrasjon av iterasjonen, et såkalt cobweb-plot.

import numpy as np
import matplotlib.pyplot as plt

# illustratsjon av funksjon F samt cobweb plot
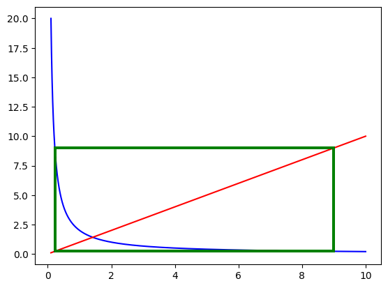
def bilde_fikspunkt(funksjon, følge, left=0.1, right=10.0):
    x = np.linspace(left,right,10000)
    plt.plot(x, funksjon(x), 'b') # plotter F(x) i blått 
    plt.plot(x, x, 'r')    # plotter y = x i rødt
    for n in range(len(følge)-1):
        plt.plot([følge[n], følge[n]], [følge[n], følge[n+1]], 'g') # lager vertikal linje mellom punktene (x,x) og (x,y)
        plt.plot([følge[n], følge[n+1]], [følge[n+1], følge[n+1]], 'g') # lager horisontal linje mellom punktene (x,y) og (y,y)
    plt.show()

La oss nå se på fikspunktiterasjonen for \(f\).

# definerer funksjonen vi skal bruke
f = lambda x: 0.5*(x + (2 / x)) 

a_0 = 9 # en mulig initialverdi

# finner fikspunkt med gitt initialverdi
følge = fikspunkt(f, a_0)

# skriver ut punkter
for n in range(len(følge)):
    print("n = {:3d},\t x = {:1.15f}".format(n,følge[n]))

# be om bilde
bilde_fikspunkt(f, følge)
n =   0,	 x = 9.000000000000000
n =   1,	 x = 4.611111111111111
n =   2,	 x = 2.522423025435073
n =   3,	 x = 1.657655721288586
n =   4,	 x = 1.432089434900886
n =   5,	 x = 1.414325129015109
n =   6,	 x = 1.414213566773468
n =   7,	 x = 1.414213562373095
../_images/fc4dfc83208238276a5497463e15c9842428ee12fc2d326dc3ee38e1e712af8e.png

Nå prøver vi det samme for \(g\).

# definerer funksjonen vi skal bruke
g = lambda x: 2/x 

b_0 = 9 # en mulig initialverdi

# finner fikspunkt med gitt initialverdi
følge = fikspunkt(g, b_0)

# skriver ut punkter
for n in range(5):
    print("n = {:3d},\t x = {:1.15f}".format(n,følge[n]))
print("...")
for n in range(495,500):
    print("n = {:3d},\t x = {:1.15f}".format(n,følge[n]))

# be om bilde
bilde_fikspunkt(g, følge)
Fant ikke fikspunkt for gitt startverdi Returnerer nåværende verdier.
n =   0,	 x = 9.000000000000000
n =   1,	 x = 0.222222222222222
n =   2,	 x = 9.000000000000000
n =   3,	 x = 0.222222222222222
n =   4,	 x = 9.000000000000000
...
n = 495,	 x = 0.222222222222222
n = 496,	 x = 9.000000000000000
n = 497,	 x = 0.222222222222222
n = 498,	 x = 9.000000000000000
n = 499,	 x = 0.222222222222222
../_images/7489aab76bba92858272e3795fa4eb8de43c639657fa0ec3eaa381259ceb2fbf.png

Fikspunktiterasjonen for \(b_{n+1} = g(b_n)\) konvergerer altså ikke mot \(\sqrt{2}\) selv om løsningsmengden er gitt ved \(x^2=2\) også her. Under ser vi nærmere på når vi kan forvente at en fikspunktiterasjon konvergerer.

Konvergens av fikspunktiterasjoner#


Teorem 1. Anta at \(f(x)\) er kontinuerlig og at følgen \(\{a_n\}_{n=0}^{\infty}\subseteq \mathbb{R}\) gitt rekursivt som

\[ a_{n+1}=f(a_n),\qquad\text{med initialverdien $a_0$,} \]

konvergerer og har grenseverdi \(\lim_{n\to\infty}a_n=r\).

Da er \(r\) et fikspunkt for \(f(x)\), det vil si \(f(r) = r\).

Bevis. Når \(f(x)\) er kontinuerlig så er

\[ \lim_{n \to \infty} f(a_n) = f( \lim_{n \to \infty} a_n) = f(r).\]

Altså er

\[ r=\lim_{n\to\infty}a_{n+1}=\lim_{n\to\infty}f(a_n)=f(r).\]

I Teorem 1 antar vi at grensen \(\lim_{n \to \infty} a_n\) eksisterer. Men når kan vi garantere at en fikspunktiterasjon \(a_{n+1} = f(a_n)\) faktisk konvergerer? En tilstrekkelig betingelse er at den deriverte \(f'\) ikke er for stor i absoluttverdi.


Teorem 2. Anta at \(r\) er et fikspunkt for \(f(x)\), at \(f'(x)\) er kontinuerlig i et åpent intervall \(I = (r-d, r+d)\), og at det finnes et tall \(\alpha < 1\) slik at \(|f'(x)| \leq \alpha\) for alle \(x \in I\).

Da vil følgen \(\{a_n\}_{n=0}^{\infty}\subseteq \mathbb{R}\) gitt rekursivt som

\[ a_{n+1}=f(a_n) \]

konvergere mot \(r\) for alle initialverdier \(a_0 \in I\).

Bevis. Beviset er basert på middelverdisetningen. Legg merke til at

\[a_{n+1}-r=f(a_n)-f(r)=f'(\xi_n)(a_n-r),\qquad \text{for en $\xi_n$ mellom $a_n$ og $r$.}\]

Dette gir at

\[|a_{n+1}-r|=|f'(\xi_n)||a_n-r|.\]

Vi ser at hvis \(a_n \in I\) så vil \(\xi_n \in I\), og derfor \(|f'(\xi_n)| \leq \alpha < 1\). Spesielt er

\[|a_{n+1} - r| \leq \alpha |a_n - r| < \alpha d < d,\]

slik at også \(a_{n+1} \in I\).

Det følger at

\[ |a_{n+1} - r| \leq \alpha |a_n - r| \leq \alpha^2 |a_{n-1} - r| \leq \cdots \leq \alpha^{n+1} |a_0 - r|,\]

og derfor at

\[ \lim_{n \to \infty} |a_n - r| = 0. \]

Dette betyr at \(\lim_{n\to\infty}a_n=r\).


Bemerkning. Med betingelsene i teoremet kan \(f(x)\) ha maksimalt ett fikspunkt i intervallet \(I\):

Anta at \(s \in I\) er et fikspunkt. Teorem 2 sier at følgen

\[(s, f(s), f(f(s)), f(f(f(s))), \ldots)\]

konvergerer mot \(r\), men siden \(s\) er et fikspunkt så er denne følgen konstant lik \(s\). Dette kan kun skje hvis \(s = r\).


Bemerkning. Den eneste grunnen til at vi krevde at intervallet \(I\) er symmetrisk rundt \(r\) er at vi da kan være sikker på at alle \(a_n\) er i intervallet. Vi kan bruke vilkårlige åpne intervaller \(I\) med \(r \in I\) hvis vi passer på at følgen \((a_n)_{n=0}^\infty\) holder seg i \(I\).


Bemerkning. Det finnes en versjon av Teorem 2 der det ikke er nødvendig å anta at funksjonen har et fikspunkt. Dette resultatet, kjent som Banachs fikspunktteorem, går vi ikke gjennom i TMA4400.


La oss nå igjen se på følgene

\[ a_{n+1} = f(a_n) \quad \text{ og } \quad b_{n+1} = g(b_n) \]

der

\[ f(x) = \frac 1 2 \left( x + \frac 2 x \right) \quad \text{ og } \quad g(x) = \frac 2 x. \]

Vi ser at

\[ f'(x) = \frac 1 2 - \frac 1 {x^2}. \]

Altså er \(|f'(x)| \leq \frac 1 2\) for alle \(x \geq 1\), og fra Teorem 2 har vi at følgen \((a_n)_{n=0}^{\infty}\) konvergerer mot \(\sqrt 2\) for enhver initialverdi \(a_0 \geq 1\).

For funksjonen \(g(x)\) ser vi at

\[ g'(x) = - \frac 2 {x^2}. \]

Spesielt er \(g'(\sqrt 2) = -1\), så vi kan umulig ha \(|g'(x)| < 1\) i et intervall om fikspunktet \(x = \sqrt 2\). Derfor kan vi ikke anvende Teorem 2 her.

Feilanalyse for fikspunktiterasjoner#


Definisjon. Vi definerer feilen \(e_n\) i steg \(n\) av en fikspunktiterasjon \(a_{n+1} = f(a_n)\) som

\[ e_n=|a_n-r|. \]

Vi definerer også konvergensordenen til å være det positive tallet \(q\) hvor grenseverdien

\[ \lim_{n\to\infty}\frac{e_{n+1}}{(e_{n})^q} \]

eksisterer og er forskjellig fra \(0\).


Fra beviset av Teorem 2 ser vi at

\[ \lim_{n\to\infty}\frac{e_{n+1}}{e_{n}}=\lim_{n\to\infty}|f'(\xi_n)|=|f'(r)|. \]

Altså er konvergensorden for fikspunktiterasjonen med \(f(x)\) lik 1 dersom \(0 \neq |f'(r)|<1\).

Merk at \(|f'(r)|<1\) impliserer at feilen avtar.

I eksempelet hvor \(f(x)=\frac{1}{2}(x+\frac{2}{x})\) ser vi at \(f'(\sqrt{2})=0\). I dette tilfellet må vi gjøre en grundigere analyse for å fastslå konvergensordenen \(q\). Fra Taylors teorem får vi

\[ f(a_n) - r = f(a_n) - f(r) = \frac 1 2 f''(\xi_n) (a_n - r)^2 \]

for en \(\xi_n\) mellom \(a_n\) og \(r\). Dette gir

\[ \lim_{n\to\infty}\frac{e_{n+1}}{(e_{n})^2}=\lim_{n\to\infty}\frac{1}{2}|f''(\xi_n)|=\frac{1}{2}|f''(r)|, \]

hvor

\[ \frac{1}{2}|f''(\sqrt{2})|=\frac{1}{2}\left|\frac{2}{(\sqrt{2})^3}\right|\approx0.3535534. \]

La oss teste denne teorien numerisk:

# definerer funksjonen vi skal bruke
f = lambda x: 0.5*(x+(2/x)) # vi bruker f(x)

a_0 = 9 # en mulig initialverdi nærme rota av 2

# finner fikspunkt med gitt initialverdi
følge = fikspunkt(f, a_0)

# sjekker forholdet e_{n+1}/(e_n)^2
print("følgens verdi = {:>12}, rota av 2 = {:>12}".format(str(følge[0]), str(np.sqrt(2))))
for i in range(1,len(følge)):
    print("følgens verdi = {:>12}, rota av 2 = {:>12}".format(str(følge[i]), str(np.sqrt(2))))
    print("utregnet forhold = {:>12}, teoretisk forhold = {:>12}".format(str(abs(følge[i]-np.sqrt(2))/(abs(følge[i-1]-np.sqrt(2))**2)), str(2**(-3/2))))
    print("============================================")
følgens verdi =            9, rota av 2 = 1.4142135623730951
følgens verdi = 4.611111111111111, rota av 2 = 1.4142135623730951
utregnet forhold = 0.05555555555555555, teoretisk forhold = 0.3535533905932738
============================================
følgens verdi = 2.5224230254350735, rota av 2 = 1.4142135623730951
utregnet forhold = 0.10843373493975902, teoretisk forhold = 0.3535533905932738
============================================
følgens verdi = 1.6576557212885863, rota av 2 = 1.4142135623730951
utregnet forhold = 0.19822210428552478, teoretisk forhold = 0.3535533905932738
============================================
følgens verdi = 1.4320894349008857, rota av 2 = 1.4142135623730951
utregnet forhold = 0.30163078712829466, teoretisk forhold = 0.3535533905932738
============================================
følgens verdi = 1.4143251290151087, rota av 2 = 1.4142135623730951
utregnet forhold = 0.3491402057823368, teoretisk forhold = 0.3535533905932738
============================================
følgens verdi = 1.4142135667734679, rota av 2 = 1.4142135623730951
utregnet forhold = 0.3535254970448626, teoretisk forhold = 0.3535533905932738
============================================
følgens verdi = 1.414213562373095, rota av 2 = 1.4142135623730951
utregnet forhold = 11.467303203178787, teoretisk forhold = 0.3535533905932738
============================================

Det siste utregningen av forholdet \(\frac{e_{n+1}}{(e_n)^2}\) gir et for høyt tall pga. flyttallsfeil. Merk at \(a_n\) likevel kommer nærmere og nærmere verdien av \(\sqrt{2}\) for hver utregning.